|
无障碍
|
微信
|
手机客户端App
|
登录/注册
用户中心
长者模式
关闭长者模式
网站首页
要闻动态
魅力土右
政府信息公开
互动交流
政务服务
智能搜索
当前位置:
首页
>
政府信息公开
>
政府信息公开年报
>
2022年度政府信息公开年报
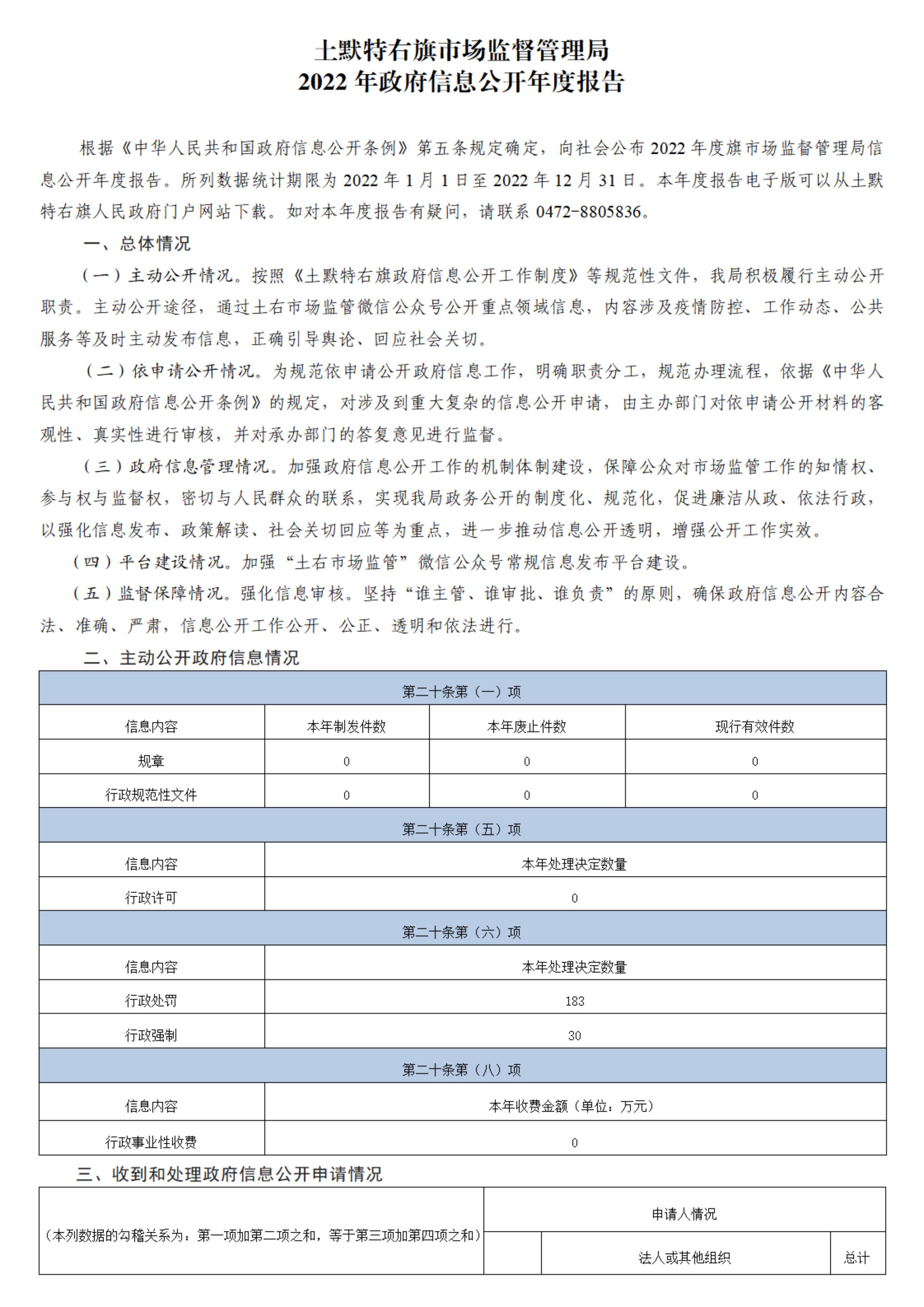
土默特右旗市场监督管理局2022年政府信息公开年度报告
发文时间: 2023-01-23
资料来源: 包头市土默特右旗人民政府
市场监督管理局2022年政府信息公开报告.pdf
字体
大
中
小
打印
关闭
分享到: